首页 > 顺德家电> 业界资讯 >格力电器回应:高瓴首次减持或套现近43亿元

格力电器回应:高瓴首次减持或套现近43亿元

加入时间:2026-02-26 11:09    访问量:234    信息来源: 艾肯家电网

 

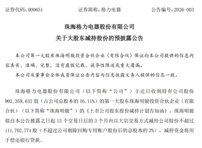
    225日晚间,格力电器公告,该公司第一大股东珠海明骏投资合伙企业(有限合伙)(以下简称“珠海明骏”)计划在未来三个月内,通过大宗交易方式减持不超过1.11亿股,占公司总股本的2%


 


  按最新股价计算,此次减持市值约42.72亿元,所获资金将专项用于偿还其银行贷款。格力电器在公告中强调,本次权益变动后,珠海明骏仍将保持公司单一第一大股东的地位。

 

  天眼查信息显示,珠海明骏投资合伙企业(有限合伙)的股权架构中,除了高瓴资本,还有另外两家投资机构,其中一家是珠海格臻投资合伙企业(有限合伙),该机构的实际控制人是董明珠,也就是说,董明珠也间接掌握着珠海明骏的决策权。记者从执中Zerone系统查询到,珠海明骏基金当前已处于清算状态,如此看来,该基金减持格力股份是情理之中。

 

    来源:证券时报、雷递网、券商中国

 

上一条:欧睿数据出炉,中国家电规模坐标再抬升

下一条:集成灶:短期内脱困不现实,企业正放下执念积极自救

【返回】【顶部】【关闭】